
兵器工业集团品牌建设案例入选2020年度100个国有企业品牌建设典型案例和100个优秀品牌故事 |
||
|
||
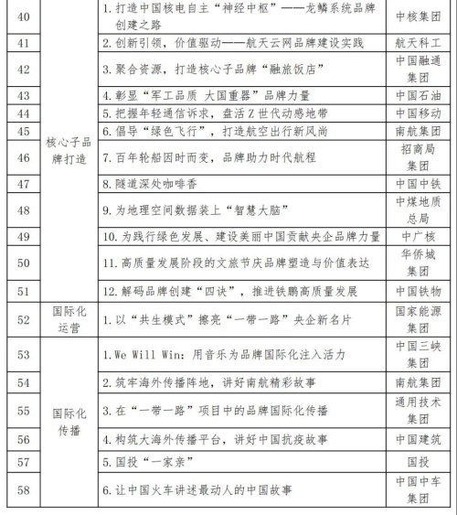
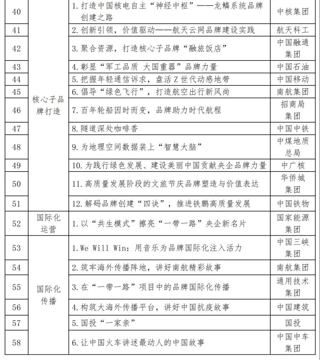
5月10日,由国家发展改革委等7部门和上海市政府共同主办,国务院国资委特别支持的2021年中国品牌日活动在上海举办。 活动现场,国资委指导举办了中国企业品牌建设分论坛,会上发布了《2020年度中央企业品牌建设发展报告》、2020年度100个国有企业品牌建设典型案例和100个优秀品牌故事。中国兵器工业集团北重集团的“技术创新和商业模式创新并驱,打造知名民族矿用车品牌”入选2020年度100个国有企业品牌建设典型案例,中国兵器工业集团北方公司的微电影《大山里升起的希望》入选2020年度100个优秀品牌故事。 《2020年度中央企业品牌建设发展报告》分析了当前中央企业加强品牌建设的形势要求,从战略引领、专业运营、支撑保障、组织管控、全球推广5个方面总结了中央企业年度品牌建设进展。 2020年度100个国有企业品牌建设典型案例和100个优秀品牌故事,汇集企业优秀经验做法,丰富国企品牌资源池,促进企业相互学习借鉴,加快提高品牌管理专业化水平。 2020年度100个国有企业 品牌建设典型案例 来源/国资小新 |
||
| 关闭窗口 | ||
| ||
| ||
| ||
|